# 从输入URL到页面呈现发生了什么
这是一个可以无限难的问题
此时此刻,假如在浏览器地址栏输入了百度的网址:https://www.baidu.com/
# 网络过程
# 网络请求
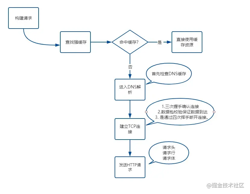
1. 构建请求
浏览器会创建请求行
// 请求方法是GET,路径为根路径,HTTP协议版本为1.1
GET / HTTP/1.1
2. 查找强缓存
先检查强缓存,如果命中直接使用,否则进入下一步。关于强缓存,浏览器缓存策略
3. DNS解析
由于我们输入的是域名,而数据包是通过IP地址传给对方的。因此我们需要得到域名对应的IP地址。这个过程需要依赖一个服务系统,这个系统将域名和IP一一映射,我们将这个系统就叫做DNS(域名系统)。得到具体IP的过程就是DNS解析。
当然,值得注意的是,浏览器提供了DNS数据缓存功能。即如果一个域名已经解析过,那会把解析的结果缓存下来,下次处理直接走缓存,不需要经过DNS解析。
另外,如果不指定端口的话,默认采用对应的IP的80端口。
4. 建立TCP连接
TCP(Transmission Control Protocol,传输控制协议)是一种面向连接的、可靠的、基于字节流的传输层通信协议。
Chrome在同一个域名下要求同时最多只能有6个TCP连接,超过6个的话剩下的请求就得等待。
假设现在不需要等待,我们进入了TCP连接的建立阶段。
建立TCP连接经历了下面三个阶段:
通过三次握手(即总共发送3个数据包确认已经建立连接)建立客户端和服务器之间的连接。
进行数据传输。这里有一个重要的机制,就是接收方接收到数据包后必须要向发送方确认, 如果发送方没有接到这个确认的消息,就判定为数据包丢失,并重新发送该数据包。当然,发送的过程中还有一个优化策略,就是把大的数据包拆成一个个小包,依次传输到接收方,接收方按照这个小包的顺序把它们组装成完整数据包。
断开连接的阶段。数据传输完成,现在要断开连接了,通过四次挥手来断开连接。
这里就说明了TCP连接通过什么手段来保证数据传输的可靠性,一是三次握手确认连接,二是数据包校验保证数据到达接收方,三是通过四次挥手断开连接。
关于TCP相关的详细介绍:TCP
5. 发送http请求
现在TCP连接建立完毕,浏览器可以和服务器开始通信,即开始发送HTTP请求。浏览器发HTTP请求要携带三样东西:请求行、请求头和请求体。
首先,浏览器会向服务器发送请求行,关于请求行,我们在这一部分的第一步就构建完了,贴一下内容:
// 请求方法是GET,路径为根路径,HTTP协议版本为1.1
GET / HTTP/1.1
结构很简单,由请求方法、请求URI和HTTP版本协议组成。
同时也要带上请求头,比如我们之前说的Cache-Control、If-Modified-Since、If-None-Match都由可能被放入请求头中作为缓存的标识信息。当然了还有一些其他的属性,列举如下:
Accept: text/html,application/xhtml+xml,application/xml;q=0.9,image/webp,image/apng,*/*;q=0.8,application/signed-exchange;v=b3
Accept-Encoding: gzip, deflate, br
Accept-Language: zh-CN,zh;q=0.9
Cache-Control: no-cache
Connection: keep-alive
Cookie: /* 省略cookie信息 */
Host: www.baidu.com
Pragma: no-cache
Upgrade-Insecure-Requests: 1
User-Agent: Mozilla/5.0 (iPhone; CPU iPhone OS 11_0 like Mac OS X) AppleWebKit/604.1.38 (KHTML, like Gecko) Version/11.0 Mobile/15A372 Safari/604.1
最后是请求体,请求体只有在POST方法下存在,常见的场景是表单提交。
# 网络响应
HTTP请求到达服务器,服务器进行对应的处理。最后要把数据传给浏览器,也就是返回网络响应。
跟请求部分类似,网络响应具有三个部分:响应行、响应头和响应体。
响应行类似下面这样:
HTTP/1.1 200 OK
由HTTP协议版本、状态码和状态描述组成。
响应头包含了服务器及其返回数据的一些信息,服务器生成数据的时间、返回的数据类型以及对即将写入的Cookie信息。
Cache-Control: no-cache
Connection: keep-alive
Content-Encoding: gzip
Content-Type: text/html;charset=utf-8
Date: Wed, 04 Dec 2019 12:29:13 GMT
Server: apache
Set-Cookie: rsv_i=f9a0SIItKqzv7kqgAAgphbGyRts3RwTg%2FLyU3Y5Eh5LwyfOOrAsvdezbay0QqkDqFZ0DfQXby4wXKT8Au8O7ZT9UuMsBq2k; path=/; domain=.baidu.com
响应完成之后怎么办?TCP连接就断开了吗?
不一定。这时候要判断Connection字段, 如果请求头或响应头中包含Connection: Keep-Alive,表示建立了持久连接,这样TCP连接会一直保持,之后请求统一站点的资源会复用这个连接。
否则断开TCP连接, 请求-响应流程结束。
浏览器端的网络请求过程:

# 解析过程
完成了网络请求和响应,如果响应头中Content-Type=text/html,那么接下来就是浏览器的解析和渲染工作了。
主要分为以下几个步骤:
- 构建DOM树
- 样式计算
- 生成布局树(Layout Tree)
# 构建DOM树
由于浏览器无法直接理解HTML字符串,因此将这一系列的字节流转换为一种有意义并且方便操作的数据结构,这种数据结构就是DOM树。
DOM树本质上是一个以document为根节点的多叉树。
解析算法:
HTML5规范详细地介绍了解析算法。这个算法分为两个阶段:
- 标记化
- 建树
对应的两个过程就是词法分析和语法分析。
标记化算法
这个算法输入为HTML文本,输出为HTML标记,也成为标记生成器。其中运用有限自动状态机来完成。即在当前状态下,接收一个或多个字符,就会更新到下一个状态。
<html>
<body>
Hello sanyuan
</body>
</html>
通过一个简单的例子来演示一下标记化的过程。
遇到<,状态为标记打开。
接收[a-z]的字符,会进入标记名称状态。
这个状态一直保持,直到遇到>,表示标记名称记录完成,这时候变为数据状态。
接下来遇到body标签做同样的处理。
这个时候html和body的标记都记录好了。
现在来到<body>中的>,进入数据状态,之后保持这样状态接收后面的字符hello sanyuan。
接着接收</body>中的<,回到标记打开,接收下一个/后,这时候会创建一个end tag的token。
随后进入标记名称状态, 遇到>回到数据状态。
接着以同样的样式处理</html>。
建树算法
之前提到过,DOM树是一个以document为根节点的多叉树。因此解析器首先会创建一个document对象。标记生成器会把每个标记的信息发送给建树器。建树器接收到相应的标记时,会创建对应的DOM对象。创建这个DOM对象后会做两件事情:
- 将DOM对象加入DOM树中。
- 将对应标记压入存放开放(与闭合标签意思对应)元素的栈中。
还是拿下面这个例子说:
<html>
<body>
Hello sanyuan
</body>
</html>
首先,状态为初始化状态。
接收到标记生成器传来的html标签,这时候状态变为before html状态。同时创建一个HTMLHtmlElement的DOM元素,将其加到document根对象上,并进行压栈操作。
接着状态自动变为before head,此时从标记生成器那边传来body,表示并没有head,这时候建树器会自动创建一个HTMLHeadElement并将其加入到DOM树中。
现在进入到in head状态,然后直接跳到after head。
现在标记生成器传来了body标记,创建HTMLBodyElement,插入到DOM树中,同时压入开放标记栈。
接着状态变为in body,然后来接收后面一系列的字符:Hello sanyuan。
接收到第一个字符的时候,会创建一个Text节点并把字符插入其中,然后把Text节点插入到 DOM树中body元素的下面。
随着不断接收后面的字符,这些字符会附在Text节点上。
现在,标记生成器传过来一个body的结束标记,进入到after body状态。
标记生成器最后传过来一个html的结束标记, 进入到after html的状态,表示解析过程到此结束。
容错机制
讲到HTML5规范,就不得不说它强大的宽容策略,容错能力非常强,虽然大家褒贬不一,不过我想作为一名资深的前端工程师,有必要知道HTML Parser在容错方面做了哪些事情。
WebKit中一些经典的容错示例:
- 使用
</br>而不是<br>
if (t->isCloseTag(brTag) && m_document->inCompatMode()) {
reportError(MalformedBRError);
t->beginTag = true;
}
全部换为<br>的形式。
- 表格离散
<table>
<table>
<tr><td>inner table</td></tr>
</table>
<tr><td>outer table</td></tr>
</table>
WebKit会自动转换为:
<table>
<tr><td>outer table</td></tr>
</table>
<table>
<tr><td>inner table</td></tr>
</table>
- 表单元素嵌套
这时候直接忽略里面的form,即form里面还有form的话,忽略里面的form。
# 样式计算
关于CSS样式,它的来源一般是三种:
- link标签引用
- style标签中的样式
- 元素的内嵌style属性
格式化样式表
首先,浏览器是无法直接识别CSS样式文本的,因此渲染引擎接收到CSS文本之后第一件事情就是将其转化为一个结构化的对象,即styleSheets。
这个格式化的过程过于复杂,而且对于不同的浏览器会有不同的优化策略,这里就不展开了。
在浏览器控制台能够通过document.styleSheets来查看这个最终的结构。当然,这个结构包含了以上三种CSS来源,为后面的样式操作提供了基础。
标准化样式属性
有一些CSS样式的数值并不容易被渲染引擎所理解,因此需要在计算样式之前将它们标准化,如em->px,red->#ff0000,bold->700等等。
计算每个节点的具体样式
样式已经被格式化和标准化,接下来就可以计算每个节点的具体样式信息了。
计算的方式主要就是两个规则: 继承和层叠。
每个子节点都会默认继承父节点的样式属性,如果父节点中没有找到,就会采用浏览器默认样式,也叫UserAgent样式。这就是继承规则。
然后是层叠规则,CSS最大的特点在于它的层叠性,也就是最终的样式取决于各个属性共同作用的效果,甚至有很多诡异的层叠现象,具体的层叠规则属于深入CSS语言的范畴,可以看《CSS世界》了解。
# 生成布局树
现在已经生成了DOM树和DOM样式,接下来要做的就是通过浏览器的布局系统确定元素的位置,也就是要生成一棵布局树(Layout Tree)。
布局树生成的大致工作如下:
- 遍历生成的DOM树节点,并把他们添加到布局树中。
- 计算布局树节点的坐标位置。
值得注意的是,这棵布局树只包含可见元素,对于head标签和设置了display: none的元素,将不会被放入其中。
有人说首先会生成Render Tree,也就是渲染树,其实这还是16年之前的事情,现在 Chrome团队已经做了大量的重构,已经没有生成Render Tree的过程了。而布局树的信息已经非常完善,完全拥有Render Tree的功能。
布局的细节,过于复杂,不过大部分情况下我们只需要知道它所做的工作是什么即可,深入其中的原理可以看从Chrome源码看浏览器如何layout布局 (opens new window)。
解析算法的脉络

# 渲染过程
分为以下几个步骤:
- 建立图层树(Layer Tree)
- 生成绘制列表
- 生成图块并栅格化
- 显示器显示内容
# 建图层树
虽然现在DOM节点有了,样式和位置信息也都有了,但是仍然不能开始绘制页面。
因为还需要考虑另外一些复杂的场景,比如3D动画如何呈现出变换效果,当元素含有层叠上下文时如何控制显示和隐藏等等。
为了解决如上所述的问题,浏览器在构建完布局树之后,还会对特定的节点进行分层,构建一棵图层树(Layer Tree)。
一般情况下,节点的图层会默认属于父亲节点的图层(这些图层也称为合成层)。那什么时候会提升为一个单独的合成层呢?
一种是显式合成,一种是隐式合成。
显式合成
- 拥有层叠上下文的节点。
层叠上下文也基本上是有一些特定的CSS属性创建的,一般有以下情况:
- HTML根元素本身就具有层叠上下文
- 普通元素设置position不为static并且设置了z-index属性,会产生层叠上下文
- 元素的opacity值不是 1
- 元素的transform值不是none
- 元素的filter值不是none
- 元素的isolation值是isolate
- will-change指定的属性值为上面任意一个
- 需要剪裁的地方。
比如一个div,只给他设置100 * 100像素的大小,而在里面放了非常多的文字,那么超出的文字部分就需要被剪裁。当然如果出现了滚动条,那么滚动条会被单独提升为一个图层。
隐式合成
简单来说就是层叠等级低的节点被提升为单独的图层之后,那么所有层叠等级比它高的节点都会成为一个单独的图层。
这个隐式合成其实隐藏着巨大的风险,如果在一个大型应用中,当一个z-index比较低的元素被提升为单独图层之后,层叠在它上面的的元素统统都会被提升为单独的图层,可能会增加上千个图层,大大增加内存的压力,甚至直接让页面崩溃。这就是层爆炸的原理。详细介绍 (opens new window)
# 生成绘制列表
接下来渲染引擎会将图层的绘制拆分成一个个绘制指令,比如先画背景、再描绘边框......然后将这些指令按顺序组合成一个待绘制列表,相当于给后面的绘制操作做了一波计划。
这里以百度首页为例,在Chrome开发者工具中在设置栏中展开more tools, 然后选择Layers面板,就能看到下面的绘制列表:

# 生成图块和生成位图
现在开始绘制操作,实际上在渲染进程中绘制操作是由专门的线程来完成的,这个线程叫合成线程。
绘制列表准备好了之后,渲染进程的主线程会给合成线程发送commit消息,把绘制列表提交给合成线程。
接下来就是合成线程一展宏图的时候啦:
首先,考虑到视口就这么大,当页面非常大的时候,要滑很长时间才能滑到底,如果要一口气全部绘制出来是相当浪费性能的。因此,合成线程要做的第一件事情就是将图层分块。
这些块的大小一般不会特别大,通常是256*256或者512*512这个规格。这样可以大大加速页面的首屏展示。
因为后面图块数据要进入GPU内存,考虑到浏览器内存上传到GPU内存的操作比较慢,即使是绘制一部分图块,也可能会耗费大量时间。针对这个问题,Chrome采用了一个策略: 在首次合成图块时只采用一个低分辨率的图片,这样首屏展示的时候只是展示出低分辨率的图片,这个时候继续进行合成操作,当正常的图块内容绘制完毕后,会将当前低分辨率的图块内容替换。这也是Chrome底层优化首屏加载速度的一个手段。
渲染进程中专门维护了一个栅格化线程池,专门负责把图块转换为位图数据。然后合成线程会选择视口附近的图块,把它交给栅格化线程池生成位图。
生成位图的过程实际上都会使用GPU进行加速,生成的位图最后发送给合成线程。
# 显示器显示内容
栅格化操作完成后,合成线程会生成一个绘制命令,即"DrawQuad",并发送给浏览器进程。
浏览器进程中的viz组件接收到这个命令,根据这个命令,把页面内容绘制到内存,也就是生成了页面,然后把这部分内存发送给显卡。
为什么发给显卡呢?应为显示器显示图像的原理。
无论是PC显示器还是手机屏幕,都有一个固定的刷新频率,一般是60HZ,即60帧,也就是一秒更新60张图片,一张图片停留的时间约为16.7ms。
每次更新的图片都来自显卡的前缓冲区。而显卡接收到浏览器进程传来的页面后,会合成相应的图像,并将图像保存到后缓冲区,然后系统自动将前缓冲区和后缓冲区对换位置,如此循环更新。
当某个动画大量占用内存的时候,浏览器生成图像的时候会变慢,图像传送给显卡就会不及时,而显示器还是以不变的频率刷新,因此会出现卡顿,也就是明显的掉帧现象。
渲染过程图

重绘和回流 →